FrogCrew

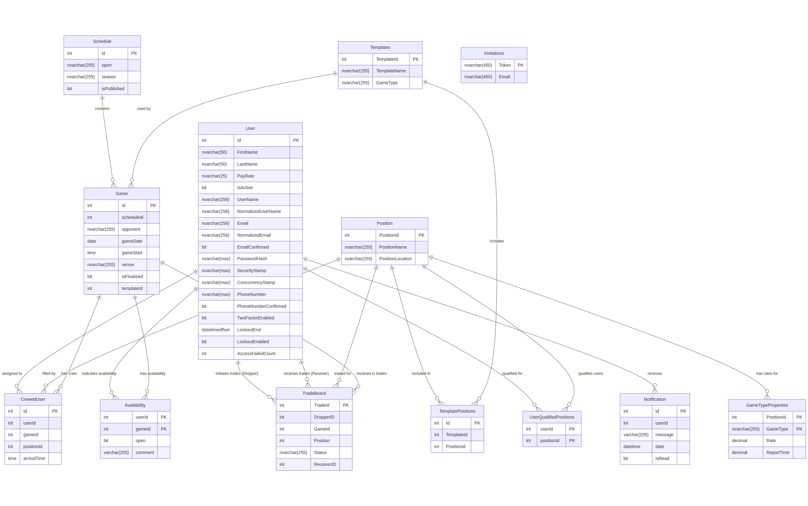
FrogCrew is a web-based scheduling platform built for TCU Sports Broadcasting. Administrators can invite new crew members, build and publish event schedules, then collect and manage each member’s availability. Once availability is in, admins assign members to specific roles and publish shift rosters. Crew can instantly view their assignments and even submit swap requests through the same interface. Automated email alerts keep everyone up to date, and integrated reporting tools let admins generate detailed crew rosters, availability summaries, and exportable documents for seamless, external distribution. This alleviates the need for time-consuming, manual processes of scheduling and data collection. FrogCrew is designed to be a one-stop shop for all scheduling needs, allowing administrators to focus on the event itself.

Check It Out!

Meet The Team

Kate Bednarz

Kate
Bednarz

Team Lead
Backend Developer
James Clarke

James
Clarke

Backend Developer
James Edmonson

James
Edmonson

Full Stack Developer
Aliya Suri

Aliya
Suri

Frontend Developer
Manny Burciaga

Manny
Burciaga

Frontend Developer
Dave Park

Dave
Park

Frontend Developer
Michala Rogers

Michala
Rogers

Documentation
Project Deliverables

Documentation

Project Glossary Vision and Scope Use Cases Business Rules Software Requirements Specification User Manual Prototype Database Model API Documentation Iteration Plans SRS Poster Final Presentation